前言
多线程的应用在开发中非常常见,今天,笔者整理了一份较全面的多线程基础知识汇总。
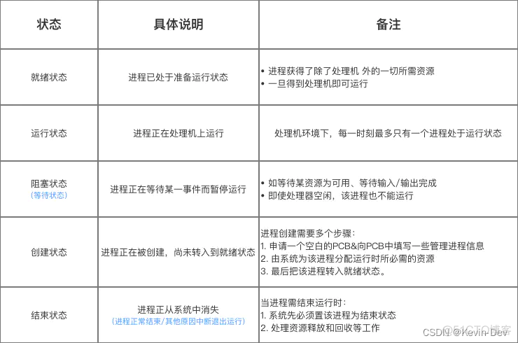
1. 进程
- 定义
是进程实体的运行过程 & 系统进行资源分配和调度的一个独立单位 - 作用
使多个程序可 并发执行,以提高系统的资源利用率和吞吐量 - 进程状态说明(前三个为基础状态)

 - 状态转换

 
2. 线程
- 定义
一个基本的CPU执行单元 & 程序执行流的最小单元。 - 特点
 
- 比进程更小的可独立运行的基本单位,可理解为:轻量级进程;
 - 组成:线程ID + 程序计数器 + 寄存器集合 + 堆栈;
 - 线程自己不拥有系统资源,与其他线程共享进程所拥有的全部资源。
 
- 作用
减少程序在并发执行时所付出的时空开销,提高操作系统的并发性能。 - 状态说明
拥有类似于进程的就绪、阻塞、运行3种基本状态,具体如下图:
 
3. 线程分类
线程主要分为:守护线程、非守护线程(用户线程)
3.1 守护线程
 守护用户线程的线程,即在程序运行时为其他线程提供一种通用服务,如垃圾回收线程。设置该线程为守护线程的方式如下:
3.2 非守护线程(用户线程)
 主要包括:主线程 & 子线程。
- 主线程(UI线程)
定义:Android 系统在程序启动时会自动启动一条主线程
作用:处理四大组件与用户进行交互的事情(如UI、界面交互相关)
注:因为用户随时会与界面发生交互,因此主线程任何时候都必须保持很高的响应速度,所以主线程不允许进行耗时操作,否则会出现 ANR - 子线程(工作线程)
手动创建的线程,主要用于耗时的操作(网络请求、I/O操作等) 
3.3 守护线程 与 非守护线程的区别
 区别:虚拟机是否已退出:
- 当所有用户线程结束时,因为没有守护的必要,所以守护线程也会终止,虚拟机也同样退出;
 - 反过来,只要任何用户线程还在运行,守护线程就不会终止,虚拟机就不会退出
 
4. 线程优先级
4.1 表示
 线程优先级分为 10 个级别,分别用 Thread 类常量表示。
public static final int NORM_PRIORITY = 5; // 优先级5
public static final int MAX_PRIORITY = 10; // 优先级10
4.2 设置
- 通过方法setPriority(int grade) 进行优先级设置
 - 默认线程优先级是 5,即Thread.NORM_PRIORITY
 
5. 多线程
5.1 定义
 多个线程同时进行,即多个任务同时进行
5.2 作用
 Android 官方声明:在多线程编程时有两大原则:
- 不要阻塞 UI 线程(即主线程):单线程会导致主线程阻塞,然后出现ANR 错误:主线程被阻塞超过5s 则会出现错误
 - 不要在 UI 线程之外更新 UI 组件
 
所以,我们需要多线程(1个主线程+x个工作线程)来解决上述两个问题:
- 将耗时任务放在工作线程中进行
 
对应原则:不要阻塞 UI 线程(即主线程),即当我们有耗时的任务,如果在 UI 线程中执行,那就会阻塞UI线程了,必须要抛到工作线程中去执行;
- 将更新UI组件放在主线程中进行
 
对应原则:不要在 UI 线程之外访问 UI 组件,即更新 UI 组件时,一定得在 UI 线程里执行,故需要在工作线程中执行的任务结果返回到 UI 线程中去更新组件
5.3 应用场景
- 将耗时任务从主线程抛到工作线程中进行
 - 将更新UI组件任务从工作线程抛到主线程中进行
 
5.4 实现方式
 Android多线程实现方式包括:
6. 线程调度
6.1 调度方式
- 当系统存在大量线程时,系统会通过时间片轮转的方式调度线程,因此线程不可能做到绝对的并发
 - 处于就绪状态(Runnable)的线程都会进入到线程队列中等待CPU资源
 
同一时刻在线程队列中可能有很多个
- 在采用时间片的系统中,每个线程都有机会获得CPU的资源以便进行自身的线程操作;当线程使用CPU资源的时间到后,即时线程没有完成自己的全部操作,JVM也会中断当前线程的执行,把CPU资源的使用权切换给下一个队列中等待的线程。
 
被中断的线程将等待CPU资源的下一次轮回,然后从中断处继续执行
6.2 调度优先级
Java 虚拟机(JVM)中的线程调度器负责管理线程,并根据以下规则进行调度:
- 根据线程优先级(高-低),将CPU 资源分配给各线程
 - 具备相同优先级的线程以轮流的方式获取CPU 资源
 
特别注意:优先级高的,只是获得资源的机会高一些,并非完全独占 CPU 运行;优先级低的也并非要等高优先级的线程运行完才能轮到,是相对来说获得资源的机率低一些,仅此而已。
7. 线程同步
- 定义:当线程A使用同步方法A时,其他线程必须等到线程A使用完同步方法A后才能使用
 - 同步方法用关键字 Synchronized 进行修饰
 
}
8. 线程联合
- 定义:线程 A 在占有CPU 资源期间,通过调用join() 方法中断自身线程执行,然后运行联合它的线程 B,直到线程 B 执行完毕后线程 A 再重新排队等待CPU 资源,这个过程称为线程 A 联合线程 B
 - 线程 A 联合线程 B,即在线程 A 的执行操作里定义:
 
9. 线程与进程的区别

                
                
